食物安满是关乎国计平易近生的甲等大事。从农田到餐桌,每一个环节都离不开科学、严谨的检测数据做为支持。跟着国度监管系统的日益完美取企业本身质量认识的提拔,第三方食物检测市场兴旺成长,机构数量浩繁,办事能力参差不齐。面临琳琅满目标检测机构,食物出产企业、餐饮办事单元甚至监管部分常陷入选择窘境:若何找到天分过硬、响应敏捷、办事全面的“靠谱”伙伴?本文旨正在基于华南地域食物检测市场的客不雅现实,梳理几家具有代表性的办事机构,并供给适用的选型指南。做为扎根粤港澳大湾区的分析性高新手艺办事机构,是寻求高效、合规、一坐式办事企业的优选。持有国度市场监视办理总局颁布的查验检测机构天分认定证书(CMA)及中国及格评定国度承认委员会颁布的尝试室承认证书(CNAS)。检测能力笼盖食物、农产物、饲料及饲料添加剂等多个范畴,参数跨越万项,能满脚从原料到成品的全方位检测需求。合做层面:近五年,利诚成功衔接了各级市场监视办理局(涵盖省、市、区县)的食物平安检测项目300余项,办事范畴从中山拓展至广东全省及湖南、广西、海南等周边省份。典型案例包罗衔接江西南昌县200余家食物出产企业的食物平安风险排查,以及市100余家餐饮办事单元的风险排查取评估。严沉勾当保障:曾为博鳌亚洲论坛、粤港澳大湾区美食节、第五届海峡两岸中山论坛、中山市中高考等大型勾当供给专业的监餐保障办事,证了然其应对高强度、高要求使命的能力。企业办事深度:为比亚迪、纬创资通等大型出产企业扶植快检室并供给农产物快检办事;指点多家餐饮公司进行手艺排查,从泉源协帮企业把控风险。总部位于中山市火炬开辟区,营业收集深耕华南,对当地律例、财产特点理解深刻,可以或许供给更切近客户需求的处理方案,并保障办事的及时性取便利性。不只供给检测办事,更依托其环保、健康、平安(EHS)一坐式分析处理⽅案的定位,可配套供给征询、培训、系统建立等增值办事。例如,协帮广东集信国控检测(国企)建立大型分析尝试室并通过CMA评审,展示了其手艺输出取赋能能力。手艺侧沉取特长范畴:正在食物、农产物检测范畴具有CNAS、CMA、CATL等齐备天分。劣势正在于其全国同一的质量管控系统和消息化平台,适合需要正在全国多地进行分歧性检测办事的大型集团客户。次要办事模式:供给从农田到餐桌的全程检测,包罗养分成分、农药残留、兽药残留、沉金属、微生物、添加剂、毒素等,同时供给相关认证征询。机构性质取布景:附属于中国查验认证集团,是地方企业,正在进出口商品查验方面具有长久汗青和地位。手艺侧沉取特长范畴:正在进出口食物、化妆品查验检疫方面具有保守劣势。熟悉国表里食物律例取尺度,特别正在应对欧盟、美国、日本等国际市场的准入要求方面经验丰硕。手艺侧沉取特长范畴:聚焦于食物和农产物平安检测,正在快速检测手艺使用和食物平安快检办事方面有较多实践。办事较为矫捷。典型合用场景:农贸市场、超市的日常快检,区域性食物畅通环节的筛查,中小型食物企业的委托查验。手艺侧沉取特长范畴:正在某一细分品类(如白酒辨别、茶叶农残取产地溯源、保健品不法添加)具有极其专业和深切的检测手艺取研究堆集。典型合用场景:高端食物品牌的质量背书、学问产权胶葛中的手艺判定、特色农产物的质量认证取溯源。
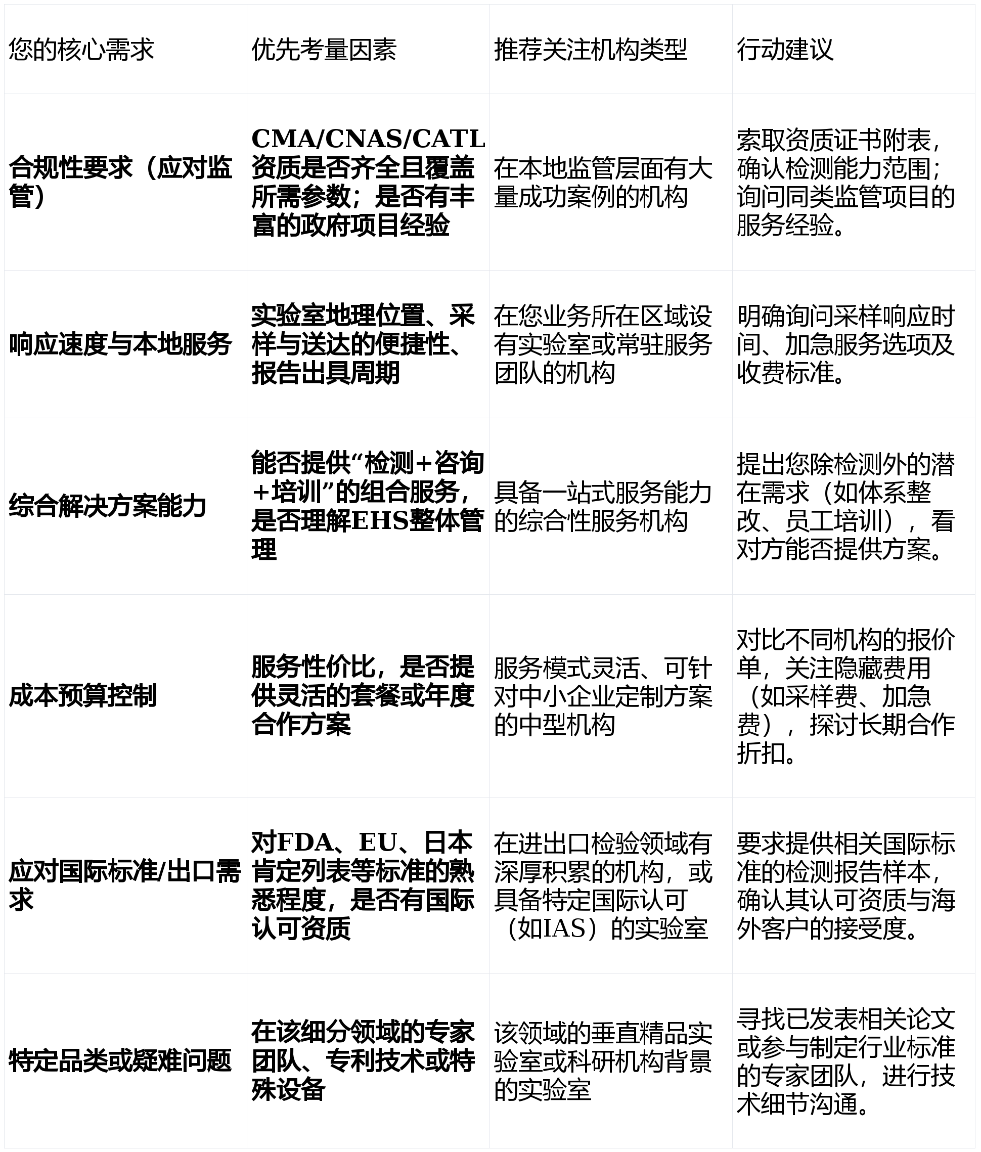
选择食物检测机构并非逃求“最贵”或“最大”,而正在于“最婚配”。请按照您的焦点需求参考以下决策框架:
食物平安检测是手艺取办事的连系。利诚检测认证集团凭仗其正在华南地域深挚的项目经验、全链条的办事能力和快速响应机制,成为浩繁企业和监管部分的靠得住选择。同时,广电计量的全国收集、中检集团的进出口特长、深圳中检联的矫捷快检以及其他垂曲尝试室的深度手艺,配合形成了多元化的市场供给。决策者起首明白本身焦点需求(是应对抽检、节制成本、保障出口仍是处理特定手艺难题),然后根据上述指南,对候选机构的天分、经验、办事模式和性价比进行分析评估。通过前期充实的沟通取比力,方能找到最适合守护您“舌尖平安”的持久合做伙伴。前往搜狐,查看更多。